Oncotarget


Oncotarget: Cutaneous apocrine sweat gland carcinoma


FOR IMMEDIATE RELEASE
2021-06-21

Oncotarget published "Ex vivo analysis of DNA repair targeting in extreme rare cutaneous apocrine sweat gland carcinoma" which reported a rare metastatic case with a PALB2 aberration identified previously as a familial susceptibility gene for breast cancer in the Finnish population.

As PALB2 exhibits functions in the BRCA1/2-RAD51-dependent homologous DNA recombination repair pathway, we sought to use ex vivo functional screening to explore sensitivity of the tumor cells to therapeutic targeting of DNA repair.

Drug screening suggested sensitivity of the PALB2 deficient cells to BET-bromodomain inhibition, and modest sensitivity to DNA-PKi, ATRi, WEE1i and PARPi.

A phenotypic RNAi screen of 300 DNA repair genes was undertaken to assess DNA repair targeting in more detail.

RNAi inhibition of RAD52-dependent HR on the other hand potentiated the efficacy of a novel BETi ODM-207.

Together these Oncotarget results describe the first ever CAC case with a BRCAness genetic background, evaluate combinatorial DNA repair targeting, and provide a data resource for further analyses of DNA repair targeting in PALB2 deficient cancers.

Together these Oncotarget results describe the first ever CAC case with a BRCAness genetic background

Dr. Juha K. Rantala from The University of Sheffield as well as The Misvik Biology Oy said, "Metastatic cutaneous apocrine gland carcinoma (CAC) is an extreme rare malignancy arising from a sweat gland with < 30 reported cases in the literature."

The tumorigenesis of these rare cancers is largely unclear, but histologically cutaneous apocrine gland carcinomas mimic metastatic apocrine breast cancer or apocrine carcinomas arising in ectopic breast tissue.

Given the rarity of metastatic CAC tumors and the heterogeneity of the treatments used, the survival benefits of cytotoxic agents in treatment of metastatic CAC remains unclear, as does the use of targeted therapies, which have been reported for a few individual patients.

The authors used multiomics methods for ex vivo analysis of the patient derived tumor cells with the aim to inform the treatment of the patient after relapse following 9 previous treatment regimens.

Of these, two different BET-bromodomain inhibitors; JQ1 and ODM-207 were the most potent drugs with known DNA repair targeting mechanisms. To assess DNA repair pathways essential for the tumor cells and contributing to sensitivity/resistance of the tumor cells to BETi, we use ex vivo functional RNAi screening to discover biological insights on the different DNA repair pathways with the PALB2 deficient cells.

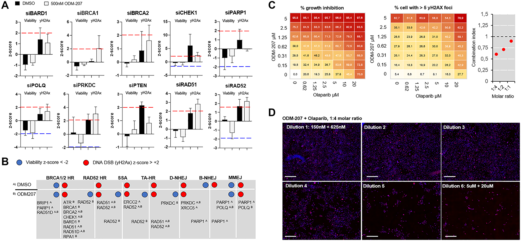
Figure 4: Analysis of efficacy of targeting different DNA repair pathways on  PALB2 mutated CAC cells.

Figure 4: Analysis of efficacy of targeting different DNA repair pathways on PALB2 mutated CAC cells. (A) Bar graphs showing the mean z-score and standard deviation of 3 individual siRNAs against core HR pathway genes. In each graph the left two bars show the viability z-score and right two bars the γH2Ax z-score in control condition (black) and with 500 nM ODM-207 (grey). (B) Distribution of the RNAi loss-of-function effects of the core HR genes divided according to the associated DNA repair pathway on untreated and BETi treated CAC cells. (C) ODM-207 and Olaparib exhibit a combinatorial additive effect on the PALB2 deficient cells. Dose–response matrix of percent of viability inhibition (left) and percent of cells with more than 5 nuclear γH2Ax foci (center) in response to increasing doses of ODM-207 (BETi) and Olaparib (PARPi). The combinatorial cytotoxicity was quantitatively analyzed by combination index (CI) combination index. With 1:4 molar ratio the CI50 of the drugs was 0.61, with 1:2 molar ratio 0.71, and with 1:1 molar ratio 0.89. (D) Representative 10× fluorescence microscopy images of the CAC cells stained for γH2AX (red) following 7d exposure to the combination of ODM-207 and Olaparib at 1:4 molar ratio. DNA staining shown in blue. Scale bars 100 μm.

To extend the analysis beyond the patient derived cells, the authors go on to assess with publicly available drug screening data the correlation between efficacy of PARP inhibitors Olaparib, Talazoparib and BETi on 800 model cell lines divided to unaltered or PALB2 altered cell lines.

The Rantala Research Team concluded in their Oncotarget Research Outlet that although the efforts here ultimately did not result in successful treatment of the patient, the significance of this study is its demonstration that this type of functional ex vivo analyses if performed in the early stages of disease could provide valuable insights into treatment of rare cancers where there is limited data available to base treatment decisions on.

Their analyses of sensitivity of PALB2 deficient cancer cells to inhibition of the different DNA repair pathways also offer a valuable data resource for testing and building new hypothesis on.

In summary, by interrogating the patient-derived cells, they identify a potential therapeutic opportunity for targeting PALB2 deficient cells through inhibition of DNA repair with BETi or PARPi.

Moreover, they identify the PALB2 c.1592delT mutation as a potential susceptibility factor for non-melanoma skin cancer in the high cancer risk families carrying this founder mutation.

DOI - https://doi.org/10.18632/oncotarget.27961

Full text - https://www.oncotarget.com/article/27961/text/

Correspondence to - Juha K. Rantala - [email protected]

Keywords - cutaneous apocrine sweat gland carcinoma, ex vivo drug screening, DNA repair, PALB2, rare cancer

About Oncotarget

Oncotarget is a bi-weekly, peer-reviewed, open access biomedical journal covering research on all aspects of oncology.

To learn more about Oncotarget, please visit https://www.oncotarget.com or connect with:

SoundCloud - https://soundcloud.com/oncotarget
Facebook - https://www.facebook.com/Oncotarget/
Twitter - https://twitter.com/oncotarget
LinkedIn - https://www.linkedin.com/company/oncotarget
Pinterest - https://www.pinterest.com/oncotarget/
Reddit - https://www.reddit.com/user/Oncotarget/

Oncotarget is published by Impact Journals, LLC please visit https://www.ImpactJournals.com or connect with @ImpactJrnls

Media Contact
[email protected]
18009220957x105



Copyright © 2026 Rapamycin Press LLC dba Impact Journals
Oncotarget ® is a registered trademark of Rapamycin Press LLC
Impact Journals ® is a registered trademark of Rapamycin Press LLC
RAPAMYCIN PRESS ® is a registered trademark of Rapamycin Press LLC