Oncotarget


Oncotarget: The Hippo pathway, RABL6A, and p53-MDM2 axes in sarcomas


FOR IMMEDIATE RELEASE
2021-04-13

Oncotarget published "Prognostic and therapeutic value of the Hippo pathway, RABL6A, and p53-MDM2 axes in sarcomas" which reported that herein the authors evaluate expression of TAZ and YAP, the p53-MDM2 axis, and RABL6A, a novel oncoprotein with potential ties to both pathways, in sarcomas of different histological types.

Immunohistochemical staining of a tissue microarray including 163 sarcomas and correlation with clinical data showed that elevated YAP and TAZ independently predict worse overall and progression-free survival, respectively.

In the absence of p53 expression, combined TAZ and YAP expression adversely affect overall, progression free, and metastasis free survival more than TAZ or YAP activation alone.

RABL6A independently predicted shorter time to metastasis and was positively correlated with p53, MDM2 and YAP expression, supporting a possible functional relationship between the biomarkers.

Network analysis further showed that TAZ is positively correlated with MDM2 expression.

Dr. Munir R. Tanas from The University of Iowa said, "Sarcomas are difficult to treat malignant mesenchymal neoplasms arising in bone or soft tissue."

In epithelioid hemangioendothelioma, a vascular sarcoma, a WWTR1-CAMTA1 gene fusion encodes a constitutively activated form of TAZ that activates a TAZ-like transcriptional program.

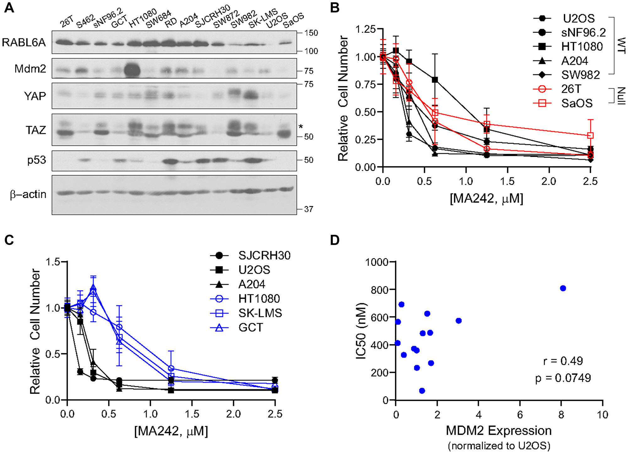
Figure 6: MDM2 can be targeted sarcoma cell lines independent of p53 status.

Figure 6: MDM2 can be targeted sarcoma cell lines independent of p53 status. (A) Expression of RABL6A, MDM2, YAP, TAZ, and p53 in sarcoma cell lines. (B) Cells were treated for 3 days with MA242 and analyzed with AlamarBlue (MTT-style proliferation assay); MA242 similarly inhibits proliferation in p53 wild-type and p53 null sarcoma cell lines. (C) Sarcoma cell lines most sensitive (drug response curves—black) and least sensitive (drug response curves—blue) to MA242 treatment. (D) Positive correlation of IC50 with MDM2 expression trends towards statistical significance.

Alterations of the p53 pathway are among the most frequent aberrations observed in human cancers, including sarcomas.

Among the most common type of tumors noted in individuals with LFS are sarcomas, specifically soft tissue sarcomas and osteosarcomas.

As such, the amplification of the MDM2 gene region in several sarcomas including well-differentiated liposarcoma/dedifferentiated liposarcoma, parosteal and low-grade central osteosarcoma, and intimal sarcomas represents an effective mechanism of p53 inactivation.

RABL6A is a newly recognized oncoprotein that has been implicated in various human cancers, including pancreatic neuroendocrine tumors, breast cancer, colon cancer, non-small cell lung cancer, pancreatic ductal adenocarcinomas and osteosarcoma.

The Tanas Research Team concluded in their Oncotarget Research Output, "We expect that combination therapies targeting this network will be most effective in the treatment of sarcomas. Furthermore, there is a need to further validate these RABL6A/YAP/p53 and TAZ/MDM2 expression signatures in larger numbers of different histological types of sarcoma to determine if it differentially predicts prognosis or response to therapy within individual subsets of these sarcomas. We anticipate these above efforts will lead to a more effective, tailored approach for these cancers for which few effective medical therapies are currently available."

Sign up for free Altmetric alerts about this article

DOI - https://doi.org/10.18632/oncotarget.27928

Full text - https://www.oncotarget.com/article/27928/text/

Correspondence to - Munir R. Tanas - [email protected]

Keywords - sarcoma, YAP, TAZ, p53-MDM2, RABL6A

About Oncotarget

Oncotarget is a bi-weekly, peer-reviewed, open access biomedical journal covering research on all aspects of oncology.

To learn more about Oncotarget, please visit https://www.oncotarget.com or connect with:

SoundCloud - https://soundcloud.com/oncotarget
Facebook - https://www.facebook.com/Oncotarget/
Twitter - https://twitter.com/oncotarget
LinkedIn - https://www.linkedin.com/company/oncotarget
Pinterest - https://www.pinterest.com/oncotarget/
Reddit - https://www.reddit.com/user/Oncotarget/

Oncotarget is published by Impact Journals, LLC please visit https://www.ImpactJournals.com or connect with @ImpactJrnls

Media Contact
[email protected]
18009220957x105



Copyright © 2026 Rapamycin Press LLC dba Impact Journals
Oncotarget ® is a registered trademark of Rapamycin Press LLC
Impact Journals ® is a registered trademark of Rapamycin Press LLC
RAPAMYCIN PRESS ® is a registered trademark of Rapamycin Press LLC